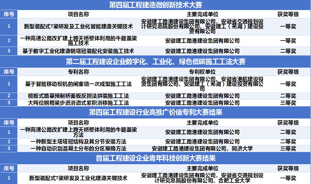
¿ËÈÕ£¬£¬£¬£¬£¬µÚÁù½ì¹¤³Ì½¨ÉèÐÐÒµ¿Æ¼¼Á¢Òì´ó»áÔÚÎ人ÕÙ¿ª£¬£¬£¬£¬£¬»áÉϹ«²¼Á˵ÚËĽ칤³ÌÖÆ×÷΢Á¢ÒìÊÖÒÕ´óÈü¡¢µÚ¶þ½ì¹¤³Ì½¨ÉèÆóÒµÊý×Ö»¯¡¢¹¤Òµ»¯¡¢ÂÌÉ«µÍ̼ʩ¹¤¹¤·¨´óÈü¡¢µÚËĽ칤³Ì½¨ÉèÐÐÒµ¸ßÍÆ¹ã¼ÛֵרÀû´óÈüºÍÊ×½ìÇàÄê¿Æ¼¼Á¢Òì´óÈü»ñ½±Ð§¹û¡£¡£¡£¡£¡£¡£365Ó¢¹úÉÏÊз¸Û¹²Õ¶»ñÒ»µÈ½±3Ï£¬£¬£¬£¬¶þµÈ½±5Ï£¬£¬£¬£¬ÈýµÈ½±2Ïî¡£¡£¡£¡£¡£¡£

µÚËĽ칤³Ì½¨ÉèÐÐÒµ¿Æ¼¼Á¢ÒìЧ¹ûÕ¹ÀÀͬ²½¾ÙÐУ¬£¬£¬£¬£¬¹«Ë¾Ñз¢²úÆ·¡°ÔìÕ¢»ú¡±ÊÜÑû¼ÓÈëÕ¹ÀÀ¡£¡£¡£¡£¡£¡£

·´ïÌìÏ¡£¡£¡£¡£¡£¡£365Ó¢¹úÉÏÊз¸Û¡°ÐÂÐÍ×°ÅäʽTÁºÑз¢¼°¹¤Òµ»¯ÖÇÄÜÖÆ×÷Òªº¦ÊÖÒÕ¡±ÏîÄ¿ÔÚ΢Á¢ÒìÊÖÒÕ´óÈü¡¢ÇàÄê¿Æ¼¼Á¢ÒìЧ¹ûÕ¹ÀÀ¹Ýչʾ¡£¡£¡£¡£¡£¡£¡°´óµÀÖÁ¼ò£¬£¬£¬£¬£¬ÏñÔìÆû³µÒ»Ñù½¨ÇÅÁº¡±,ÏîÄ¿ÒÔ°²»ÕÊ¡¿Æ¼¼ÖØ´óרÏîÏîÄ¿¡¢°²»Õʡס½¨Ìü¿ÆÑ§ÍýÏëÏîĿΪÒÀÍУ¬£¬£¬£¬£¬ÒÔ¡°ÖÜÈ«¹¤Òµ»¯ÖÆ×÷¡±ÎªÆ«Ïò£¬£¬£¬£¬£¬¿ªÕ¹¡°±ê×¼»¯Éè¼Æ¡¢¹¤³§»¯Éú²ú¡¢ÖÇÄÜ»¯¹Ü¿Ø¡¢ÐÅÏ¢»¯ÖÎÀí¡±Ñо¿£¬£¬£¬£¬£¬½¨Éè×Ô¶¯»¯Á÷Ë®Éú²úÏߣ¬£¬£¬£¬£¬ÊµÏÖÁËÎÞÐòÔÝʱÉú²úµ½ÓÐÐò¹æÄ£¹¤ÒµµÄг¡¾°£»£»£»£»Á¢ÒìÁËÉú²ú×°±¸µ¥»úÖǿء¢¶à»úÁªÏÂÊÖÒÕ£¬£¬£¬£¬£¬°ü¹ÜÁ˲úÆ·¶àά¶È¸ÐÖªÉú²ú¿ØÖÆµÄ¸ßÆ·ÖÊ£»£»£»£»Í¨¹ýÐÅÏ¢»¯ÖÎÀí£¬£¬£¬£¬£¬¹¹½¨ÁËÈ«Àú³Ì¼à²â¡¢È«¶ÏÃæ¼ì²â¡¢È«Á÷³Ì×·ËݵÄÖÎÀíϵͳƽ̨¡£¡£¡£¡£¡£¡£ÏîÄ¿ÒѳöÊé׍ָ1²¿¡¢µØ·½±ê×¼1²¿£¬£¬£¬£¬£¬ÊÚȨ¹ú¼ÒרÀû10Ïʡ²¿¼¶¹¤·¨7Ï£¬£¬£¬£¬ÊÖÒÕÕûÌå×Ô¶¯»¯¡¢ÖÇÄÜ»¯Ë®Æ½¸ß£¬£¬£¬£¬£¬ÖÊÁ¿Îȹ̡¢Éú²úЧÂʸߣ¬£¬£¬£¬£¬ÇéÐθÄÉÆ£¬£¬£¬£¬£¬Öª×ã¡°Çå¾²¡¢¸ßЧ¡¢ÓÅÖÊ¡¢ÖÇÄÜ¡±¹Ü¿ØÄ¿µÄºÍδÀ´ÐÞ½¨ÐÐÒµ¹¤Òµ»¯ÖÇÄÜÖÆ×÷Éú³¤ÐèÇ󣬣¬£¬£¬£¬ÔÚÐì»´¸·¸ßËÙËÞÖݶΡ¢Ðì»´¸·¸ßËÙ»´±±¶ÎµÈ¹¤³ÌÏîÄ¿»ñµÃÍÆ¹ãÓ¦Ó㬣¬£¬£¬£¬ÐγÉÁ˹æÄ£ÐÔ¹¤Òµ£¬£¬£¬£¬£¬ÖúÁ¦ÆóҵתÐÍÉú³¤¡£¡£¡£¡£¡£¡£

¸ÛͨËĺ£¡£¡£¡£¡£¡£¡£365Ó¢¹úÉÏÊз¸Û¡°ÐÂÒ»´úÔìÕ¢»ú¡±Á¢ÒìЧ¹û´ú±í365Ó¢¹úÉÏÊÐÔڻ᳡չÀÀ¹ÝÕ¹ÀÀ¡£¡£¡£¡£¡£¡£ÏîÄ¿ÒÔ°²»ÕÊ¡¹ú×Êί¡¢¿Æ¼¼Ìü¡°¼â30¡±ÏîĿΪÒÀÍУ¬£¬£¬£¬£¬½â¾öÁËÕ¢ÊÒǽ¸Ö½î¸ß¿Õ°óÔú¡¢ÊÜÏÞ¿Õ¼ä»ìÄýÍÁÕñµ·µÈ´¬Õ¢½¨ÉèÖй¤ÈËÀͶ¯Ç¿¶È´ó¡¢Ê©¹¤Ð§Âʵ͡¢Çå¾²·çÏոߵÄÄÑÌâ¡£¡£¡£¡£¡£¡£ÊµÏÖ´¬Õ¢¹¤³ÌÖÆ×÷ÓÉÏÖ³¡µ½¹¤³§µÄת±ä£¬£¬£¬£¬£¬ÓÉÂÄÀúµ½¿ÆÑ§µÄת±ä£¬£¬£¬£¬£¬ÓÉÎÞÐòµ½ÓÐÐòµÄת±ä£¬£¬£¬£¬£¬ÏµÍ³ÕûÌ嵨ÌáÉýÁË´¬Õ¢¹¤³ÌÖÇÄÜ»¯¡¢¹¤³§»¯¡¢Êý×Ö»¯Ë®Æ½£¬£¬£¬£¬£¬Ôö½øÁËË®Ô˽»Í¨ÐÐÒµ½¨Éè¸ßÖÊÁ¿Éú³¤¡£¡£¡£¡£¡£¡£ÏÖÔÚ´¬Õ¢Õ¢ÊÒÖÇÄÜÒÆ¶¯Ä£»£»£»£»úÒÑ»ñÅú°²»ÕÊ¡Ê×̨Ì×ÖØ´óÊÖÒÕ×°±¸ÈÏÖ¤£¬£¬£¬£¬£¬ÊÚȨ¹ú¼ÒרÀû20Ïʡ²¿¼¶¹¤·¨10Ï£¬£¬£¬£¬³öÊ鵨·½±ê×¼2Ïî,׍ָ1²¿,ÈÙ»ñס½¨²¿ÖÇÄÜÖÆ×÷ÐÂÊÖÒÕвúÆ·Á¢Òì·þÎñµä·¶°¸Àý¡¢½»Í¨²¿Ë®Ô˱ê×¼Ê÷Ä£½¨ÉèÊ®´ó±ê×¼»¯²½·¥Ö®Ò»¡£¡£¡£¡£¡£¡£

ÊÐÕþ²¢½ø¡£¡£¡£¡£¡£¡£365Ó¢¹úÉÏÊз¸ÛбÀÇÅÖÆ×÷ÊÖÒÕÈÙ»ñ¸ßÍÆ¹ã¼ÛֵרÀû¡¢¹¤³ÌÖÆ×÷΢Á¢Òì´óÈüЧ¹û£¬£¬£¬£¬£¬ÏîÄ¿ÒÔ°²»Õʡס·¿ºÍ³ÇÏ罨ÉèÌüÑо¿¿ª·¢ÏîĿΪÒÀÍУ¬£¬£¬£¬£¬Õö¿ªÁËϵͳÐÔ¶ÀËþбÀÇÅÖÆ×÷Òªº¦ÊÖÒÕÑо¿¡£¡£¡£¡£¡£¡£Á¢ÒìÁËÒ»Öָ߶ա¢ËþÖù¿Éµ÷ÀíÖÇÄܽ½Öþ²¼ÁÏÆ÷£¬£¬£¬£¬£¬ÖÇÄÜ×°ÖýÓÄɰËÃæÆô³Ý¿Éµ÷ÀíÉè¼Æ£¬£¬£¬£¬£¬¿É·Ö´ÎÏòÖÜΧÔȳƲ¼ÁÏ£¬£¬£¬£¬£¬ÓÐÓýâ¾öµØ±ÃËæËþÖù×°ÖñùÜÀο¿½½Öþ²»ÔȳÆÎÊÌ⣻£»£»£»Á¢ÒìÁËË÷ËþËþ¹Ú¸Ö½á¹¹·Ö¶ÎÖÆÔì¡¢·Ö½Ú×°ÖõÄÓÅ»¯Éè¼Æ¼°Ê©¹¤ÒªÁ죬£¬£¬£¬£¬½â¾öÖ÷ËþËþ¹Ú³ß´ç´ó¡¢ÖØÁ¿ÖØ£¬£¬£¬£¬£¬ÕûÌåµõ×°ÔËÊäÄÑÌâÎÊÌ⣬£¬£¬£¬£¬ÇÐʵ°ü¹ÜÁË´ó¶ÖλËþ¹ÚÖÆÔì¡¢ÔËÊäÇå¾²ºÍÀο¿×°Öþ«¶È¡£¡£¡£¡£¡£¡£Í¬Ê±£¬£¬£¬£¬£¬Ê¹ÓÃrevit+dynamo±à³ÌºÍBIMÊÖÒÕÏàÁ¬Ïµ£¬£¬£¬£¬£¬Ì½ÌÖ¸ÖêÁº×°Öþ«×¼¶¨Î»ÊÖÒÕ£¬£¬£¬£¬£¬¿ÉÊÓ»¯¾«×¼¶¨Î»ÒìÐ͹¹¼þλÖÃÐÅÏ¢£¬£¬£¬£¬£¬°ü¹ÜÁ˸ÖêÁº×°Öþ«×¼¶È¡£¡£¡£¡£¡£¡£
365Ó¢¹úÉÏÊз¸Û½«°Ñ´Ë´Î»úÔµÊÓ×÷Ãû¹óÆõ»ú£¬£¬£¬£¬£¬ÀÎÀÎÎ§ÈÆÏîĿһÏßµÄÊÖÒÕÄѵ㡢ÐÐҵʹµã£¬£¬£¬£¬£¬×ÅÁ¦ÔöÇ¿Á¢ÒìÇý¶¯Á¦£¬£¬£¬£¬£¬ÌáÉýÏîÄ¿¿Æ¼¼Ð§¹ûת»¯Ð§¹û£¬£¬£¬£¬£¬ÖúÍÆ365Ó¢¹úÉÏÊз¸ÛʵÏÖ¸ßÖÊÁ¿Éú³¤¡£¡£¡£¡£¡£¡£